EDA365电子论坛网
标题: RS-232、RS422和RS-485的区别和各自的实现方式-道合顺大数据 [打印本页]
作者: infinigo 时间: 2022-11-14 16:06
标题: RS-232、RS422和RS-485的区别和各自的实现方式-道合顺大数据
本帖最后由 Heaven_1 于 2022-11-14 17:23 编辑
4 U8 Z, v8 I2 b" E, V; K
+ k( C \ s5 k4 c一、殊途同归
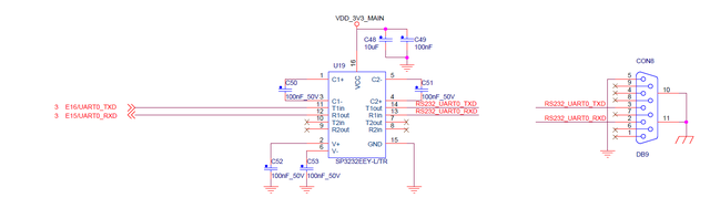
RS-232、RS422和RS-485 均属于UART是通用异步收发传输器(Universal Asynchronous Receiver/Transmitter),仅用两根信号线(Rx 和Tx)就可以完成通信过程;
而由于各自使用的电平有所不同,因此由UART转换为RS-232、RS422或RS-485时,需要经过一个SP3232E、SP3485(或则其他转换芯片)。
需要注意的是:RS-232、RS-422、RS-485 它们仅是关于UART通讯的一个机械和电气接口标准,因此把RS-232、RS-422、RS-485 称为通讯协议,这是很不应该的(顶多是网络协议中的物理层面)。
二、RS-232标准
RS-232是美国电子工业协会EIA(Electronic Industry Association)制定的一种串行物理接口标准。
RS-232 一般只使用RXD(2)、TXD(3)、GND(5) 三条线;
2 A( q1 ]& P+ M/ Y6 K4 G" x
7 O; E* f g* i硬件实现办法

$ q$ f0 y( I; K1 x+ [( Q) w( s6 v6 b4 h
首先涉及到了电平的变化,UART使用的芯片自身输出的电压;
然后由UART的两条信号线 TX和RX转换为RX-232的 TX和RX;
RX-232接口的信号电平值较高,易损坏接口电路的芯片,又因为与TTL电平不兼容故需使用电平转换电路方能与TTL电路连接。
传输速率较低,在异步传输时,波特率为20Kbps。
接口使用一根信号线和一根信号返回线而构成共地的传输形式,这种共地传输容易产生共模干扰,所以抗噪声干扰性弱。
RS-232接口可以实现点对点的通信方式,但这种方式不能实现联网功能。
于是,为了解决这个问题,一个新的标准RS-485产生了。
三、RS-422和RS485
RS-485的数据信号采用差分传输方式,也称作平衡传输,它使用一对双绞线;
RS-422 的电气性能与RS-485完全一样。
主要的区别在于:****RS-422 有4 根信号线:两根发送、两根接收。由于RS-422 的收与发是分开的所以可以同时收和发(全双工),也正因为全双工要求收发要有单独的信道,所以RS-422适用于两个站之间通信,星型网、环网,不可用于总线网;
RS-485 只有2 根信号线,所以只能工作在半双工模式,常用于总线网。

5 _$ n. i' N. q7 t9 p( s3 ~9 o3 ?1 z3 g
硬件实现办法
1 p: M2 d4 _" p, r5 Q; c. Y
0 e; l' J1 m+ J! _注意485的两条信号线需要做差分等长
# A# K/ b! B( h) H% @' i0 {
" C6 d) {# l2 j& w, s( A5 ^( t因此RS-485/RS-422有较好的抗噪声干扰性;
四、性能比较
1、通信能力:RS-485 接口在总线上是允许连接多达128个收发器,用户可以利用单一的 RS-485 接口方便地建立起设备网络。RS-232只允许一对一通信。
RS-422可支持10个节点,RS-485支持32个节点,因此多节点构成网络。
网络拓扑一般采用终端匹配的总线型结构,不支持环形或星形网络。
2、信号线:RS485 接口组成的半双工网络,一般只需二根信号线。RS-232 口一般只使用 RXD、TXD、GND 三条线 。
3、电气电平值:RS-485的逻辑”1”以两线间的电压差为+(2-6) V 表示;逻辑”0”以两线间的电压差为-(2-6)V 表 示 。在 RS-232-C 中任何一条信号线的电压均为负逻辑关系。即:逻辑”1”,-5- -15V;逻辑”0 ” +5- +15V 。
4、传输速率:RS-232传输速率较低,在异步传输时,波特率为 20Kbps。RS-485 的数据最高传输速率为 10Mbps 。
5、传输速率:RS-232传输速率较低,在异步传输时,波特率为 20Kbps。RS-485 的数据最高传输速率为 10Mbps 。
6、 抗干扰性:RS485 接口是采用平衡驱动器和差分接收器的组合,抗噪声干扰性好。RS232 接口使用一根信号线和一根信号返回线而构成共地的传输形式,这种共地传输容易产生共模干扰。
作者: nolita 时间: 2022-11-14 17:23
国产芯片越来越厉害了。
! l* |3 Y# R+ l6 k' \
| 欢迎光临 EDA365电子论坛网 (https://bbs.eda365.com/) |
Powered by Discuz! X3.2 |