EDA365电子论坛网
标题: 分享:如何设计合适的电压采集电路!-道合顺大数据infinigo [打印本页]
作者: infinigo 时间: 2022-10-31 16:47
标题: 分享:如何设计合适的电压采集电路!-道合顺大数据infinigo
电压的采集是我们进行电路设计常常用到的,具体的采集类型上又分为直流采集和交流采集,将源电压通过一系列的电路设计,最终通过AD(数模转换芯片或单片机内部AD)读入MCU,并执行相应的决策,是我们大多设计的要求。下文将通过具体的实例介绍如何设计合适的电压采集电路。
直流电压采集
要求:采集一个输出范围为20V-28V的Uo电压信号到0-3.3V的AD。
设计思路:将20v到28v中的8v压差全部映射到0-3.3v的范围内,才能更好的利用AD模块,所以首先将Uo与20V做差分,将电压抬低到0-8v(注:有时碍于仪放信号输入电压的范围较小会先分压再抬低见形式二),然后通过电阻分压将8v映射到3.3v的范围内。
# I/ f+ n8 |' K% H" n3 @
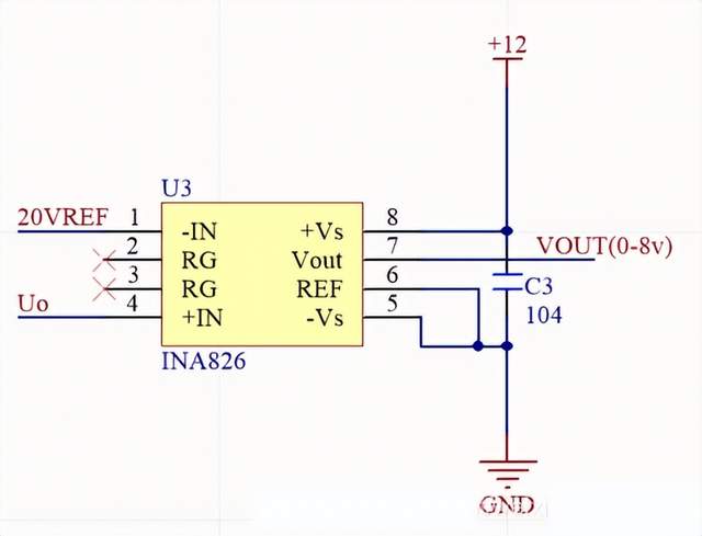
形式一:
1、利用现有的电压产生20v的基准电压

0 O# H! d. R3 D% S4 ]3 f, U3 |, v8 G2 Z, J& D: v
2、通过仪放将Uo与20v差分(注:826的REF引脚为输出基准)

4 }5 _+ u7 V0 `8 q# j4 T" D5 P
4 `) b; {/ ~3 q! Z8 b( @. I3、分压及输出阻抗匹配(电压跟随器)
( v) u$ G+ K( T! k8 M) a3 C
1 A2 d' `* W" ?( _# s, A' ~
4、输出钳位保护

+ D* M( P; |2 R" l9 ~( `2 L
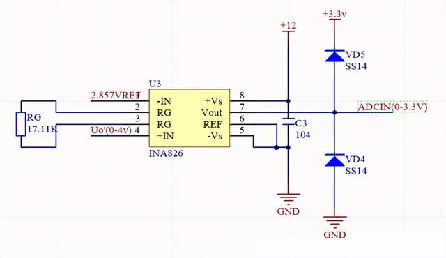
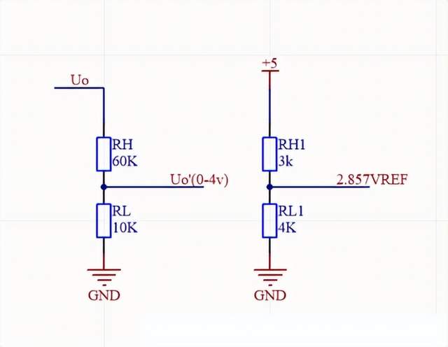
, e8 B+ }* J- H5 Q I4 h形式二:
1、将Uo分压7倍,即将0-28v映射到0-4v,同理将20v也分压7倍即要产生2.857v的电压基准
: X# } f/ B" C1 A t( d2 q" P
- p# F) O# ^, G" Z$ j/ ?
2、差分并放大2.887倍及钳位电路(计算方法:3.3/(4-2.857),差放直接输入给AD不需要阻抗匹配)

& z4 S# _" n' p3 C, `% j
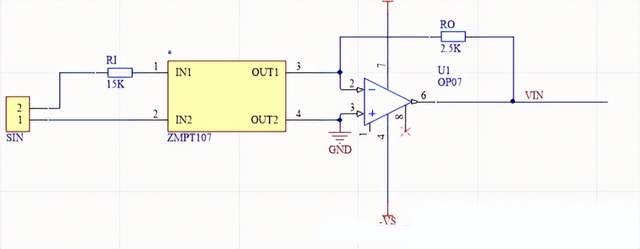
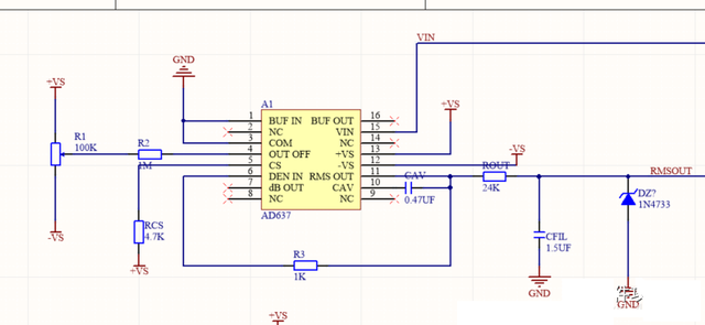
! m9 j6 o, B( {% g交流电压采集
要求:采集单相正弦交流电的有效值范围为(0-24v)
设计思路:通过电压互感器将电压读取到,并放缩到合适的范围内,输入给有效值检测芯片,再将有效值检测芯片的输出给AD。
$ Y' y9 A4 n) t$ J- v
1、电压互感器读取

0 {' r. B* h. J$ `8 v* c1 \
) u1 \: h2 W- G* U1 A% f4 e2、有效值检测芯片及保护电路

+ o2 R& }2 r6 t% w1 h U" m6 G; g1 k- f j/ z$ e$ e" D, ]
总结:不论电路设计的多么精确,误差总会是有的,所以在电路的设计基础上,再通过MATLAB将数据进行拟合,才能将误差进一步的消除。
电子元器件采购,找国产替代芯片,上道合顺大数据
# }) R% h4 r3 ]' R: [7 D" k/ K1 k3 p' n
作者: opipo 时间: 2022-10-31 18:28
现有技术中的电压采集电路,存在破坏内部电路的机率、增加成本和安装不便的问题。
* ]% n1 ]: K$ z
| 欢迎光临 EDA365电子论坛网 (https://bbs.eda365.com/) |
Powered by Discuz! X3.2 |