EDA365电子论坛网

标题: 什么是差模干扰、共摸干扰? [打印本页]

作者: LJH1139389397    时间: 2021-7-23 15:29
标题: 什么是差模干扰、共摸干扰?
本帖最后由 LJH1139389397 于 2021-7-23 15:28 编辑
/ j# K) T+ x8 a8 g" k4 Z9 n9 O/ X9 P: D" i4 U: v& e% }. ^  c
一、差模、共摸干扰的概念9 {( k6 j, D# n5 Y
任何两根电源线或通信线上所存在的干扰,均可用共模干扰和差模干扰来表示:共模干扰在导线与地(机壳)之间传输,属于非对称性干扰,它定义为任何载流导体与参考地之间的不希望有的电位差;差模干扰在两导线之间传输,属于对称性干扰,它定义为任何两个载流导体之间的不希望有的电位差。在一般情况下,共模干扰幅度大、频率高,还可以通过导线产生辐射,所造成的干扰较大。差模干扰幅度小、频率低、所造成的干扰较小。7 g; ?" i$ f) m9 o2 e

0 ^# x# A- C4 {' k  L. k" M1、差模干扰(Differential-mode Interference)定义为任何两个载流导体之间的不希望有的电位差。0 r9 Z% Z7 @/ l  D6 L" s, R

( t3 @6 I: K7 M+ R) E8 i' @: f2、共摸干扰(Common- mode Interference)定义为任何载流导体与参考地之间的不希望有的电位差;; g( a9 f* @+ `$ u

, l" S5 K; D0 k9 _! W3 _% _4 X( G7 `, f
如上图, 蓝色信号是在两根导线内部作往返传输的,我们称之为"差模";而黄信号是在信号与地线之间传输的,我们称之为"共模"。
2 [  L. p% i2 I  Y+ E9 J
2 w! s4 G& s# ^7 ^. f% S4 ~; r) O8 M二、存在的方式- N/ `" z# C9 o9 y" F5 N

  M5 D6 Z! Q8 C& ^1 R1、存在于电源线路中0 v. g0 @0 J  W. b/ i) [

+ ]# d" }( K- `8 t如下图所示的,当市电中L进,N出构成大小相同、方向相反的线路,就会产生差模干扰;而当L、N相对于大地,产生方向相同,大小不一的线路时,就会产生共摸干扰。9 H1 [: ^2 g& b
  C8 W/ Q9 x/ G, R3 \9 w
' [- a8 R  r9 X7 k7 L
- Y  }( y. L6 D' c
2、存在于通信线路中' `, r1 \" k0 }5 c8 c

/ W+ p* Q* Y1 ]+ ^/ X* g6 D+ v(1)、以RS485电路为例,由于485通信是以差分电压形式传输,因此是一种方向相同,大小不一的信号,主要是产生共摸干扰。& O8 J2 |) M/ ], v5 D

# @1 b- x$ s. k0 B; I7 f# S+ B
) R  t8 X* V& t' e1 C- G. K  t6 T$ h6 f4 M$ W9 ~. }
(2)、以RS232电路为例,232通信是采用全双工方式,通信线路上一条信号线,一条信号返回线,符合产生差模干扰的条件;由于这种通信方式,导致抗干扰能力差,外部出现共摸干扰时,很容易影响到传输信号,所以在接口保护上,既要做到差模干扰防护,又要做到共摸干扰防护;但是共摸干扰是主要影响源,即做到共摸防护,也就做到了差模防护。
6 f: F! P9 S7 Q( ^: I6 ?. x* x: h! {* ]" T, a# s4 F6 J* m/ ^

( k# [, x) b- C3 ]: [9 g0 E
* n  e* L) L; Z% x) A9 e" _* s3 a8 K# |
三、如何消除电源线路中差模、共摸干扰?
3 J3 u& d  D  K& S$ T# K) e) S+ {( D5 e( U( _% c
做差模、共摸干扰防护,一方面可防止外部信号对电路本身的影响,另一面是防止电路本身对外部线路的影响;在某些电路中,主要以共摸干扰防护为主,因为大部分外部干扰为共摸干扰,做好了共摸防护,也就做好了差模防护。5 K  V* m3 ~" D
9 L6 j% z* H4 |- Q! @5 l3 N; @) v3 {  n
1、针对电源中的差模干扰消除方式# e1 \/ Y0 R( x+ r0 O, t
& |! A# I% D; R- O

5 `2 y% g2 C9 G  o% v! q9 e+ ]7 ]
当干扰信号频率越高时,Zc越小,效果越明显,而低频时电路不受任何影响。(电容C的容量大致是0.01-0.47uF)3 h4 M6 E$ f! W6 A4 K: m

% W5 _2 r+ L! u2、针对电源中的共摸干扰消除方式
4 H& q0 k/ [* s/ Y4 E
  W5 A; S4 ^2 W$ A7 u7 m8 v$ v7 |1 R
/ y# v/ M( ]; Q5 y+ E% X
(1)、共摸电感的作用:% B9 I' ]+ Y# q+ k" {
9 l# q; u3 ?9 ]3 @/ @! Z

6 K! @- i  N+ _$ a/ n. t+ D; h) D$ W2 L" y6 X, V
当电路中的正常电流通过时,电流在同相位绕制的电感线圈中产生反向的磁场而相互抵消,此时正常信号电流主要受线圈电阻的影响(和少量因漏感造成的阻尼);当共模电流流过线圈时,由于共模电流的同向性,会在线圈类产生同向的磁场而增大线圈的阻抗,使线圈表现为高阻抗,产生较强的阻尼效果,以此衰减共模电流达到滤波的目的。5 O' s, D0 P% {
) C+ G) G9 s6 @; h/ S
(2)、共摸电容的作用:
4 W, y, J6 k1 \! t
/ e! _; e% k& K7 k共模电容的工作原理和差模电容的工作原理是一致的,都是利用电容的高频低阻性,使高频干扰电路短路,而低频时电路不受任何影响。只是差模电容是两极之间短路,而共模电容是线对地短路。
0 b2 z; P$ V4 D9 E% H" {  n
- F1 u' f, U9 U# \- r4 h消除共模干扰的方法包括:
5 G! e+ M, x; A( R" q1 F       1.采用双绞线并有效接地。
+ `0 _: d1 Q5 [% P5 v       2.强电场的地方还需要采用度锌管屏蔽。, d* T7 I3 A4 s
       3.布线时远离高压线,更不能将高压电源线和信号线捆在一起走线。5 k+ @: K1 V- G& n) M
       4.不要和电控所共用同一个电源。
7 u8 U7 L" ^9 A& G$ [* F+ v9 @       5.采用线形稳压电源或高品质的开关电源(纹波干扰小于50mV)2 W) z- T, p" B! C* {$ X
      6.采用差分式电路( j6 j9 Y/ V$ z* ?2 L: L. j

( y& |1 m. d# l* N5 t- R: t(3)、漏感电流的计算:
# I! M7 c8 Z/ ^2 ^7 l0 ~4 v/ _& q7 C! G& G/ U

' ?, w$ P  |, V5 X3 j0 G- l! i: S( A
其中两条红线是火线和零线N的共模干扰电流回路,称为漏感电流回路。9 K7 M6 V+ `0 `5 [7 b" T
L相对于N为220V,外壳如果不接地,存在110V的电压
8 W! t9 f! [( W2 \, r对地漏电流计算:# T+ ?3 q+ ]+ c" R2 K; k+ J
Icd=2*pi*f*C*Uc, t/ G; u  C- S) Q2 F
其中Icd为漏电流;f为电网频率;- e7 [  X' e- S7 L# x
Icd=ICYL+ICYN
& h5 l* x2 w0 f$ H, F=50*110*2*3.1415926*(2200p)*2
5 n! U$ q2 l$ m& g: a=0.15mA
6 l/ I; Z9 c% m漏电流与C成正比,这样安全性高(但是C取的太小,漏电流太小又起不到消除干扰的目的),一般为几百微安到几毫安。/ f9 n" _2 [9 i
接地线的电阻越高,使用者面临的风险越大,如果一个人触碰了破损接地线的设备,漏电流将流经人体到达大地。
0 v& E# Z4 E3 I" O9 F1 x  L( G" Z; g4 f2 u- M
(4)、放电电阻的选择:# T# ~3 T+ A! T! T; R) A) `

# T; U1 C) [5 \. r2 x
/ y. Y3 s  U  a  J  @+ G- {; C
" ^5 C5 z; \7 C上图R为放电电阻,可将C1上积累的电荷放掉,避免因电荷积累而影响滤波特性,断电后还能使电源的进电端不带电,保证使用的安全性;电阻大小可根据输入电压的范围,从而计算回路电流大小进而选择电阻的阻值和功率。
3 _: K  ?. Y# e1 j* k: [" X8 _# p! w. a/ F4 v
四、如何消除通信线路中差模、共摸干扰?
! \) ?' c$ R% t! C% R* J) d8 S* h. o6 \$ v3 h1 t
1、针对通信线路中的共摸干扰消除方式: H& c' R2 |6 P+ `
* O0 n6 j  T6 c
(1)、RS485接口电路
5 ]9 j, D) E' x# [6 p3 ]& o3 |: H+ F7 X" ~. ^9 h
# V' V7 }1 Q* L! {; A
* L. x/ p1 q: B  U# F4 @" z, w
原理同电源的共摸干扰消除方式,这里只简单讲解一下各个元器件的作用,上图中的C1、C2为共摸电容,L1为共摸电感,D4(气体放电管)、PTC1、PTC2(热敏电阻)以及D1、D2、D3(瞬态抑制二极管)为防护器件,主要防护雷击、浪涌电压、浪涌电流的。
0 \/ V& L6 A8 j5 Y% @  y( i7 S6 U0 [$ F; A( w3 S
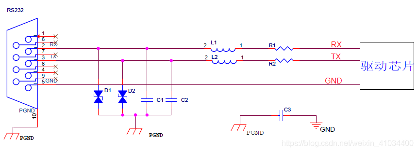
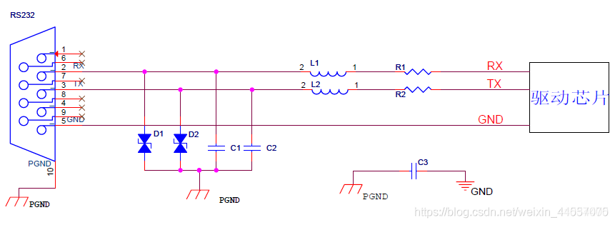
(2)、RS232接口电路
, V- A1 r/ W0 @  J0 l, ^* Z
" O# b! \9 q2 L# V9 v- c  ?& Q! R+ [6 ~2 @+ T1 k
7 b6 i. q: \/ C. @$ N# I& u
上图中的,C1、C2为共摸电容,L1、L2为共摸电感;D1、D2为防护静电的,R1、R2为限流电阻。- `& `/ d0 p1 D0 d; \6 e' c

2 W/ L! _' Z# z" \0 M) X# A% \' d5 _: y5 i; K. V
2 O! F1 q& a1 Z1 ?5 ~2 @

作者: E02577    时间: 2021-7-26 09:27
6666666666666666666666666666666
作者: 争当小能手    时间: 2021-7-26 11:03
学习学习
作者: zbb    时间: 2021-7-26 11:42
66666666666666666666666666666666666666666
作者: E02577    时间: 2021-7-26 12:25
6666666666666666666666
作者: E02577    时间: 2021-7-26 13:51
66666666666666666
作者: E02577    时间: 2021-7-26 15:38
6666666666666666666666
作者: wlof    时间: 2021-8-5 11:25
学习了
作者: dazuliuk    时间: 2021-8-6 09:01
讲得很好很好的。
作者: 叶大人    时间: 2021-8-7 12:49
66666666666666666




欢迎光临 EDA365电子论坛网 (https://bbs.eda365.com/) Powered by Discuz! X3.2