找回密码
 注册
关于网站域名变更的通知

光信号取样电路

2025-5-22 15:14| 查看: 157| 评论: 0

摘要: 光信号取样电路如图4所示,图中主要由光信号采集电路和A/D模数转换电路组成,其中模数转换是电路的核心。信号经过采集送入A/D转换电路,通过单片机处理后,最终作为系统应用程序进行开关灯判断的依据。 A/D转换器 ...
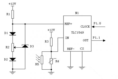
光信号取样电路如图4所示,图中主要由光信号采集电路和A/D模数转换电路组成,其中模数转换是电路的核心。信号经过采集送入A/D转换电路,通过单片机处理后,最终作为系统应用程序进行开关灯判断的依据。 A/D转换器的位数应根据信号的测量范围和精度来选择,使其有足够的数据长度,保证最大量化误差在设计要求的精度范围内。本系统中,信号的测量范围的电压:0.00—9.99V,精度0.01V。 在本次设计中选用了带串行控制的10位模数转换器TLC1549,它是由德州仪器(Texas Instruments简写为TI)公司生产的,它采用CMOS工艺,具有自动采样和保持,采用差分基准电压高阻抗输入,抗干扰性能好,可按比例量程校准转换范围,总不可调整误差达到(±)1LSB Max,芯片体积小等特点。同时它采用了Microwire串行接口方式,故引脚少,接口方便灵活。与传统的并行方式接口A/D转换器(例ADC0809/0808)相比,其单片机的接口电路简单,占用I/O口资源少。
图4光信号取样电路


本站资讯文章系编辑转载,转载目的在于传递更多信息,并不代表本站赞同其观点和对其真实性负责。如涉及作品内容、版权和其它问题,请在30日内与本站联系,我们将在第一时间删除内容!
[声明]本站文章版权归原作者所有 内容为作者个人观点 本站只提供参考并不构成任何投资及应用建议。
本站拥有对此声明的最终解释权。
收藏 邀请
关闭

推荐内容上一条 /1 下一条

关于我们|手机版|EDA365电子论坛网 ( 粤ICP备18020198号-1 )

GMT+8, 2025-10-27 01:37 , Processed in 0.156250 second(s), 27 queries , Gzip On.

深圳市墨知创新科技有限公司

地址:深圳市南山区科技生态园2栋A座805 电话:19926409050

返回顶部